帮助首页

新手入门

新手入门

视频教程

入门视频

订单处理

产品刊登

物流授权

库存采购

其他模块

文档教程

平台授权

产品模块

订单模块

发货模块

客服模块

采购模块

库存模块

海外仓库

物流设置

货代授权

数据模块

财务模块

服务/其他设置

PDA模块

问题答疑

系统设置及其他问题

订单常见问题

产品常见问题

Aliexpress速卖通常见问题

Amazon常见问题

Shopee常见问题

Temu常见问题

Lazada常见问题

Tiktok常见问题

Shein常见问题

eBay常见问题

Shopify常见问题

Walmart沃尔玛常见问题

Ozon常见问题

Joom常见问题

Wish常见问题

DHGate敦煌常见问题

Alibaba阿里巴巴常见问题

Mercado美客多常见问题

Etsy常见问题

Shoplaza店匠常见问题

WooCommerce常见问题

Shopyy常见问题

UEESHOP常见问题

Shopline常见问题

Miravia常见问题

Daraz常见问题

Coupang常见问题

Rakuten乐天常见问题

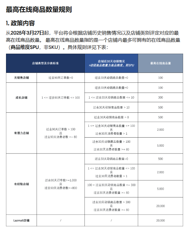
产品—Lazada发布产品报错:该店铺在线产品数量已达到限制2000




原因:Lazada平台会根据店铺过去90天(自然日)的动销商品数量、店铺取消率
           及不同买家数量对店铺最高在线商品数量进行升级或降级

解决方案:

1、ASC店铺:可以到Lazada店铺后台—商品管理—商品总览—商品限制查看商品数量限制额度




2、GSP店铺:可以到卖家中心—商品管理—添加产品,通过切换站点查看各个站点的商品数量限制额度



Lazada平台最高在线商品数量详细规则请 点此查看

联系我们联系我们